⚖️
Legal Notice
Content hosted by Dailymotion. Report concerns at the Copyright Center.
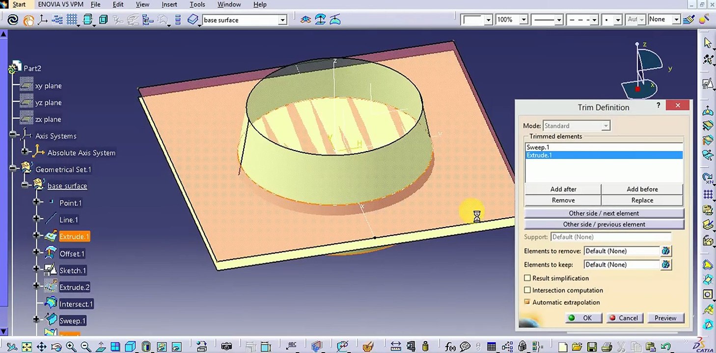
CATIA V6 Live Shape
N
Nolan Smithson
1 Views • Sep 03, 2015
Description
CATIA V6 Live Shape
More from User
Palestra Centro Espírita Casa do Caminho Santana com BRUNO RODRIGUES 13/10/2008 parte 4
Nolan Smithson
Expérience du jet d'eau HCl gaz
Nolan Smithson
CATIA V6 Live Shape
Nolan Smithson
how to make a light bulb run on a 9v battery
Nolan Smithson
How to Dual Boot Windows and Linux. ( The Nontraditional way )
Nolan Smithson
Steam power plant T90 turbine -power generation
Nolan Smithson
Related Videos
Advanced Surface Design in Catia V5 _ Generative shape design in Catia V5
allinoneindia96
CATIA V6 CATIA Icem for Class A Surfacing Automotive Concept to Class A Surface Refinement
CAD CAM CAE Tutorials
Body In White (BIW) Part Design In Catia V5_ Generative Shape Design_SWEEP IN CATIA v5
Tech Mech
CATIA V6 Industrial Design CATIA Natural Sketch Showreel
CAD CAM CAE Tutorials
CATIA Mechanical & Shape Design Engineering
CAD CAM CAE Tutorials
Catia V5 Generative Shape Design
Mechanical Design Engineers